# java8 Stream:2万字20个实例,玩转集合的筛选、归约、分组、聚合
先贴上几个案例,水平高超的同学可以挑战一下:
从员工集合中筛选出salary大于8000的员工,并放置到新的集合里。 统计员工的最高薪资、平均薪资、薪资之和。 将员工按薪资从高到低排序,同样薪资者年龄小者在前。 将员工按性别分类,将员工按性别和地区分类,将员工按薪资是否高于8000分为两部分。 用传统的迭代处理也不是很难,但代码就显得冗余了,跟Stream相比高下立判。
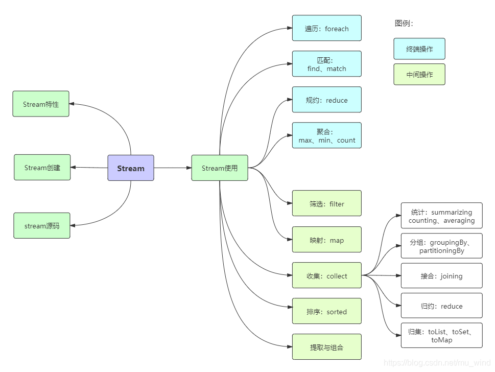
# 1 Stream概述
Java 8 是一个非常成功的版本,这个版本新增的Stream,配合同版本出现的 Lambda ,给我们操作集合(Collection)提供了极大的便利。
那么什么是Stream?
Stream将要处理的元素集合看作一种流,在流的过程中,借助Stream API对流中的元素进行操作,比如:筛选、排序、聚合等。
Stream可以由数组或集合创建,对流的操作分为两种:
- 中间操作,每次返回一个新的流,可以有多个。
- 终端操作,每个流只能进行一次终端操作,终端操作结束后流无法再次使用。终端操作会产生一个新的集合或值。
另外,Stream有几个特性:
- stream不存储数据,而是按照特定的规则对数据进行计算,一般会输出结果。
- stream不会改变数据源,通常情况下会产生一个新的集合或一个值
- stream具有延迟执行特性,只有调用终端操作时,中间操作才会执行
# 2 Stream的创建
Stream可以通过集合数组创建。
1、通过 java.util.Collection.stream() 方法用集合创建流
List<String> list = Arrays.asList("a", "b", "c");
// 创建一个顺序流
Stream<String> stream = list.stream();
// 创建一个并行流
Stream<String> parallelStream = list.parallelStream();
2、使用java.util.Arrays.stream(T[] array)方法用数组创建流
int[] array={1,3,5,6,8};
IntStream stream = Arrays.stream(array);
3、使用Stream的静态方法:of()、iterate()、generate()
Stream<Integer> stream = Stream.of(1, 2, 3, 4, 5, 6);
Stream<Integer> stream2 = Stream.iterate(0, (x) -> x + 3).limit(4);
stream2.forEach(System.out::println);
Stream<Double> stream3 = Stream.generate(Math::random).limit(3);
stream3.forEach(System.out::println);
输出结果:
0 3 6 9
0.6796156909271994
0.1914314208854283
0.8116932592396652
stream和parallelStream的简单区分: stream是顺序流,由主线程按顺序对流执行操作,而parallelStream是并行流,内部以多线程并行执行的方式对流进行操作,但前提是流中的数据处理没有顺序要求。例如筛选集合中的奇数,两者的处理不同之处:

# 3 Stream的使用
在使用stream之前,先理解一个概念:Optional 。
Optional类是一个可以为null的容器对象。如果值存在则isPresent()方法会返回true,调用get()方法会返回该对象。 更详细说明请见:菜鸟教程Java 8 Optional类 (opens new window)
# 案例使用的员工类
这是后面案例中使用的员工类:
List<Person> personList = new ArrayList<Person>();
personList.add(new Person("Tom", 8900, "male", "New York"));
personList.add(new Person("Jack", 7000, "male", "Washington"));
personList.add(new Person("Lily", 7800, "female", "Washington"));
personList.add(new Person("Anni", 8200, "female", "New York"));
personList.add(new Person("Owen", 9500, "male", "New York"));
personList.add(new Person("Alisa", 7900, "female", "New York"));
class Person {
private String name; // 姓名
private int salary; // 薪资
private int age; // 年龄
private String sex; //性别
private String area; // 地区
// 构造方法
public Person(String name, int salary, int age,String sex,String area) {
this.name = name;
this.salary = salary;
this.age = age;
this.sex = sex;
this.area = area;
}
// 省略了get和set,请自行添加
}
# 3.1 遍历/匹配(foreach/find/match)
Stream也是支持类似集合的遍历和匹配元素的,只是Stream中的元素是以Optional类型存在的。Stream的遍历、匹配非常简单。

// import已省略,请自行添加,后面代码亦是
public class StreamTest {
public static void main(String[] args) {
List<Integer> list = Arrays.asList(7, 6, 9, 3, 8, 2, 1);
// 遍历输出符合条件的元素
list.stream().filter(x -> x > 6).forEach(System.out::println);
// 匹配第一个
Optional<Integer> findFirst = list.stream().filter(x -> x > 6).findFirst();
// 匹配任意(适用于并行流)
Optional<Integer> findAny = list.parallelStream().filter(x -> x > 6).findAny();
// 是否包含符合特定条件的元素
boolean anyMatch = list.stream().anyMatch(x -> x < 6);
System.out.println("匹配第一个值:" + findFirst.get());
System.out.println("匹配任意一个值:" + findAny.get());
System.out.println("是否存在大于6的值:" + anyMatch);
}
}
# 3.2 筛选(filter)
筛选,是按照一定的规则校验流中的元素,将符合条件的元素提取到新的流中的操作。

案例一:筛选出Integer集合中大于7的元素,并打印出来
p
ublic class StreamTest {
public static void main(String[] args) {
List<Integer> list = Arrays.asList(6, 7, 3, 8, 1, 2, 9);
Stream<Integer> stream = list.stream();
stream.filter(x -> x > 7).forEach(System.out::println);
}
}
预期结果:
8 9
案例二: 筛选员工中工资高于8000的人,并形成新的集合。 形成新集合依赖collect(收集),后文有详细介绍。
public class StreamTest {
public static void main(String[] args) {
List<Person> personList = new ArrayList<Person>();
personList.add(new Person("Tom", 8900, 23, "male", "New York"));
personList.add(new Person("Jack", 7000, 25, "male", "Washington"));
personList.add(new Person("Lily", 7800, 21, "female", "Washington"));
personList.add(new Person("Anni", 8200, 24, "female", "New York"));
personList.add(new Person("Owen", 9500, 25, "male", "New York"));
personList.add(new Person("Alisa", 7900, 26, "female", "New York"));
List<String> fiterList = personList.stream().filter(x -> x.getSalary() > 8000).map(Person::getName)
.collect(Collectors.toList());
System.out.print("高于8000的员工姓名:" + fiterList);
}
}
运行结果:
高于8000的员工姓名:[Tom, Anni, Owen]
# 3.3 聚合(max/min/count)
max、min、count这些字眼你一定不陌生,没错,在mysql中我们常用它们进行数据统计。Java stream中也引入了这些概念和用法,极大地方便了我们对集合、数组的数据统计工作。

案例一:获取String集合中最长的元素。
public class StreamTest {
public static void main(String[] args) {
List<String> list = Arrays.asList("adnm", "admmt", "pot", "xbangd", "weoujgsd");
Optional<String> max = list.stream().max(Comparator.comparing(String::length));
System.out.println("最长的字符串:" + max.get());
}
输出结果:
最长的字符串:weoujgsd
案例二:获取Integer集合中的最大值。
public class StreamTest {
public static void main(String[] args) {
List<Integer> list = Arrays.asList(7, 6, 9, 4, 11, 6);
// 自然排序
Optional<Integer> max = list.stream().max(Integer::compareTo);
// 自定义排序
Optional<Integer> max2 = list.stream().max(new Comparator<Integer>() {
@Override
public int compare(Integer o1, Integer o2) {
}
});
System.out.println("自然排序的最大值:" + max.get());
System.out.println("自定义排序的最大值:" + max2.get());
}
输出结果:
自然排序的最大值:11
自定义排序的最大值:11
案例三:获取员工工资最高的人。
public class StreamTest {
public static void main(String[] args) {
List<Person> personList = new ArrayList<Person>();
personList.add(new Person("Tom", 8900, 23, "male", "New York"));
personList.add(new Person("Jack", 7000, 25, "male", "Washington"));
personList.add(new Person("Lily", 7800, 21, "female", "Washington"));
personList.add(new Person("Anni", 8200, 24, "female", "New York"));
personList.add(new Person("Owen", 9500, 25, "male", "New York"));
personList.add(new Person("Alisa", 7900, 26, "female", "New York"));
Optional<Person> max = personList.stream().max(Comparator.comparingInt(Person::getSalary));
System.out.println("员工工资最大值:" + max.get().getSalary());
}
}
输出结果:
员工工资最大值:9500
案例四:计算Integer集合中大于6的元素的个数。
import java.util.Arrays;
import java.util.List;
public class StreamTest {
public static void main(String[] args) {
List<Integer> list = Arrays.asList(7, 6, 4, 8, 2, 11, 9);
long count = list.stream().filter(x -> x > 6).count();
System.out.println("list中大于6的元素个数:" + count);
}
}
输出结果:
list中大于6的元素个数:4
# 3.4 映射(map/flatMap)
映射,可以将一个流的元素按照一定的映射规则映射到另一个流中。分为map和flatMap:
map:接收一个函数作为参数,该函数会被应用到每个元素上,并将其映射成一个新的元素。flatMap:接收一个函数作为参数,将流中的每个值都换成另一个流,然后把所有流连接成一个流。


案例一:英文字符串数组的元素全部改为大写。整数数组每个元素+3。
public class StreamTest {
public static void main(String[] args) {
String[] strArr = { "abcd", "bcdd", "defde", "fTr" };
List<String> strList = Arrays.stream(strArr).map(String::toUpperCase).collect(Collectors.toList());
List<Integer> intList = Arrays.asList(1, 3, 5, 7, 9, 11);
List<Integer> intListNew = intList.stream().map(x -> x + 3).collect(Collectors.toList());
System.out.println("每个元素大写:" + strList);
System.out.println("每个元素+3:" + intListNew);
}
}
输出结果:
每个元素大写:[ABCD, BCDD, DEFDE, FTR]
每个元素+3:[4, 6, 8, 10, 12, 14]
案例二:将员工的薪资全部增加1000。
public class StreamTest {
public static void main(String[] args) {
List<Person> personList = new ArrayList<Person>();
personList.add(new Person("Tom", 8900, 23, "male", "New York"));
personList.add(new Person("Jack", 7000, 25, "male", "Washington"));
personList.add(new Person("Lily", 7800, 21, "female", "Washington"));
personList.add(new Person("Anni", 8200, 24, "female", "New York"));
personList.add(new Person("Owen", 9500, 25, "male", "New York"));
personList.add(new Person("Alisa", 7900, 26, "female", "New York"));
// 不改变原来员工集合的方式
List<Person> personListNew = personList.stream().map(person -> {
Person personNew = new Person(person.getName(), 0, 0, null, null);
personNew.setSalary(person.getSalary() + 10000);
return personNew;
}).collect(Collectors.toList());
System.out.println("一次改动前:" + personList.get(0).getName() + "-->" + personList.get(0).getSalary());
System.out.println("一次改动后:" + personListNew.get(0).getName() + "-->" + personListNew.get(0).getSalary());
// 改变原来员工集合的方式
List<Person> personListNew2 = personList.stream().map(person -> {
person.setSalary(person.getSalary() + 10000);
return person;
}).collect(Collectors.toList());
System.out.println("二次改动前:" + personList.get(0).getName() + "-->" + personListNew.get(0).getSalary());
System.out.println("二次改动后:" + personListNew2.get(0).getName() + "-->" + personListNew.get(0).getSalary());
}
}
输出结果:
一次改动前:Tom–>8900
一次改动后:Tom–>18900
二次改动前:Tom–>18900
二次改动后:Tom–>18900
案例三:将两个字符数组合并成一个新的字符数组。
public class StreamTest {
public static void main(String[] args) {
List<String> list = Arrays.asList("m,k,l,a", "1,3,5,7");
List<String> listNew = list.stream().flatMap(s -> {
// 将每个元素转换成一个stream
String[] split = s.split(",");
Stream<String> s2 = Arrays.stream(split);
return s2;
}).collect(Collectors.toList());
System.out.println("处理前的集合:" + list);
System.out.println("处理后的集合:" + listNew);
}
}
输出结果:
处理前的集合:[m-k-l-a, 1-3-5]
处理后的集合:[m, k, l, a, 1, 3, 5]
# 3.5 归约(reduce)
归约,也称缩减,顾名思义,是把一个流缩减成一个值,能实现对集合求和、求乘积和求最值操作。
案例一:求Integer集合的元素之和、乘积和最大值。
public class StreamTest {
public static void main(String[] args) {
List<Integer> list = Arrays.asList(1, 3, 2, 8, 11, 4);
// 求和方式1
Optional<Integer> sum = list.stream().reduce((x, y) -> x + y);
// 求和方式2
Optional<Integer> sum2 = list.stream().reduce(Integer::sum);
// 求和方式3
Integer sum3 = list.stream().reduce(0, Integer::sum);
// 求乘积
Optional<Integer> product = list.stream().reduce((x, y) -> x * y);
// 求最大值方式1
Optional<Integer> max = list.stream().reduce((x, y) -> x > y ? x : y);
// 求最大值写法2
Integer max2 = list.stream().reduce(1, Integer::max);
System.out.println("list求和:" + sum.get() + "," + sum2.get() + "," + sum3);
System.out.println("list求积:" + product.get());
System.out.println("list求和:" + max.get() + "," + max2);
}
}
输出结果:
list求和:29,29,29
list求积:2112
list求和:11,11
案例二:求所有员工的工资之和和最高工资。
public class StreamTest {
public static void main(String[] args) {
List<Person> personList = new ArrayList<Person>();
personList.add(new Person("Tom", 8900, 23, "male", "New York"));
personList.add(new Person("Jack", 7000, 25, "male", "Washington"));
personList.add(new Person("Lily", 7800, 21, "female", "Washington"));
personList.add(new Person("Anni", 8200, 24, "female", "New York"));
personList.add(new Person("Owen", 9500, 25, "male", "New York"));
personList.add(new Person("Alisa", 7900, 26, "female", "New York"));
// 求工资之和方式1:
Optional<Integer> sumSalary = personList.stream().map(Person::getSalary).reduce(Integer::sum);
// 求工资之和方式2:
Integer sumSalary2 = personList.stream().reduce(0, (sum, p) -> sum += p.getSalary(),
(sum1, sum2) -> sum1 + sum2);
// 求工资之和方式3:
Integer sumSalary3 = personList.stream().reduce(0, (sum, p) -> sum += p.getSalary(), Integer::sum);
// 求最高工资方式1:
Integer maxSalary = personList.stream().reduce(0, (max, p) -> max > p.getSalary() ? max : p.getSalary(),
Integer::max);
// 求最高工资方式2:
Integer maxSalary2 = personList.stream().reduce(0, (max, p) -> max > p.getSalary() ? max : p.getSalary(),
(max1, max2) -> max1 > max2 ? max1 : max2);
System.out.println("工资之和:" + sumSalary.get() + "," + sumSalary2 + "," + sumSalary3);
System.out.println("最高工资:" + maxSalary + "," + maxSalary2);
}
}
输出结果:
工资之和:49300,49300,49300
最高工资:9500,9500
# 3.6 收集(collect)
collect,收集,可以说是内容最繁多、功能最丰富的部分了。从字面上去理解,就是把一个流收集起来,最终可以是收集成一个值也可以收集成一个新的集合。
collect主要依赖java.util.stream.Collectors类内置的静态方法。
# 3.6.1 归集(toList/toSet/toMap)
因为流不存储数据,那么在流中的数据完成处理后,需要将流中的数据重新归集到新的集合里。toList、toSet和toMap比较常用,另外还有toCollection、toConcurrentMap等复杂一些的用法。
下面用一个案例演示toList、toSet和toMap:
public class StreamTest {
public static void main(String[] args) {
List<Integer> list = Arrays.asList(1, 6, 3, 4, 6, 7, 9, 6, 20);
List<Integer> listNew = list.stream().filter(x -> x % 2 == 0).collect(Collectors.toList());
Set<Integer> set = list.stream().filter(x -> x % 2 == 0).collect(Collectors.toSet());
List<Person> personList = new ArrayList<Person>();
personList.add(new Person("Tom", 8900, 23, "male", "New York"));
personList.add(new Person("Jack", 7000, 25, "male", "Washington"));
personList.add(new Person("Lily", 7800, 21, "female", "Washington"));
personList.add(new Person("Anni", 8200, 24, "female", "New York"));
Map<?, Person> map = personList.stream().filter(p -> p.getSalary() > 8000)
.collect(Collectors.toMap(Person::getName, p -> p));
System.out.println("toList:" + listNew);
System.out.println("toSet:" + set);
System.out.println("toMap:" + map);
}
}
运行结果:
toList:[6, 4, 6, 6, 20]
toSet:[4, 20, 6]
toMap:{Tom=mutest.Person@5fd0d5ae, Anni=mutest.Person@2d98a335}
# 3.6.2 统计(count/averaging)
Collectors提供了一系列用于数据统计的静态方法:
- 计数:
count - 平均值:
averagingInt、averagingLong、averagingDouble - 最值:
maxBy、minBy - 求和:
summingInt、summingLong、summingDouble - 统计以上所有:
summarizingInt、summarizingLong、summarizingDouble
案例:统计员工人数、平均工资、工资总额、最高工资。
public class StreamTest {
public static void main(String[] args) {
List<Person> personList = new ArrayList<Person>();
personList.add(new Person("Tom", 8900, 23, "male", "New York"));
personList.add(new Person("Jack", 7000, 25, "male", "Washington"));
personList.add(new Person("Lily", 7800, 21, "female", "Washington"));
// 求总数
Long count = personList.stream().collect(Collectors.counting());
// 求平均工资
Double average = personList.stream().collect(Collectors.averagingDouble(Person::getSalary));
// 求最高工资
Optional<Integer> max = personList.stream().map(Person::getSalary).collect(Collectors.maxBy(Integer::compare));
// 求工资之和
Integer sum = personList.stream().collect(Collectors.summingInt(Person::getSalary));
// 一次性统计所有信息
DoubleSummaryStatistics collect = personList.stream().collect(Collectors.summarizingDouble(Person::getSalary));
System.out.println("员工总数:" + count);
System.out.println("员工平均工资:" + average);
System.out.println("员工工资总和:" + sum);
System.out.println("员工工资所有统计:" + collect);
}
}
运行结果:
员工总数:3
员工平均工资:7900.0
员工工资总和:23700
员工工资所有统计:DoubleSummaryStatistics{count=3, sum=23700.000000,min=7000.000000, average=7900.000000, max=8900.000000}
# 3.6.3 分组(partitioningBy/groupingBy)
- 分区:将
stream按条件分为两个Map,比如员工按薪资是否高于8000分为两部分。 - 分组:将集合分为多个Map,比如员工按性别分组。有单级分组和多级分组。

案例:将员工按薪资是否高于8000分为两部分;将员工按性别和地区分组
public class StreamTest {
public static void main(String[] args) {
List<Person> personList = new ArrayList<Person>();
personList.add(new Person("Tom", 8900, "male", "New York"));
personList.add(new Person("Jack", 7000, "male", "Washington"));
personList.add(new Person("Lily", 7800, "female", "Washington"));
personList.add(new Person("Anni", 8200, "female", "New York"));
personList.add(new Person("Owen", 9500, "male", "New York"));
personList.add(new Person("Alisa", 7900, "female", "New York"));
// 将员工按薪资是否高于8000分组
Map<Boolean, List<Person>> part = personList.stream().collect(Collectors.partitioningBy(x -> x.getSalary() > 8000));
// 将员工按性别分组
Map<String, List<Person>> group = personList.stream().collect(Collectors.groupingBy(Person::getSex));
// 将员工先按性别分组,再按地区分组
Map<String, Map<String, List<Person>>> group2 = personList.stream().collect(Collectors.groupingBy(Person::getSex, Collectors.groupingBy(Person::getArea)));
System.out.println("员工按薪资是否大于8000分组情况:" + part);
System.out.println("员工按性别分组情况:" + group);
System.out.println("员工按性别、地区:" + group2);
}
}
输出结果:
员工按薪资是否大于8000分组情况:{false=[mutest.Person@2d98a335, mutest.Person@16b98e56, mutest.Person@7ef20235], true=[mutest.Person@27d6c5e0, mutest.Person@4f3f5b24, mutest.Person@15aeb7ab]}
员工按性别分组情况:{female=[mutest.Person@16b98e56, mutest.Person@4f3f5b24, mutest.Person@7ef20235], male=[mutest.Person@27d6c5e0, mutest.Person@2d98a335, mutest.Person@15aeb7ab]}
员工按性别、地区:{female={New York=[mutest.Person@4f3f5b24, mutest.Person@7ef20235], Washington=[mutest.Person@16b98e56]}, male={New York=[mutest.Person@27d6c5e0, mutest.Person@15aeb7ab], Washington=[mutest.Person@2d98a335]}}
# 3.6.4 接合(joining)
joining可以将stream中的元素用特定的连接符(没有的话,则直接连接)连接成一个字符串。
public class StreamTest {
public static void main(String[] args) {
List<Person> personList = new ArrayList<Person>();
personList.add(new Person("Tom", 8900, 23, "male", "New York"));
personList.add(new Person("Jack", 7000, 25, "male", "Washington"));
personList.add(new Person("Lily", 7800, 21, "female", "Washington"));
String names = personList.stream().map(p -> p.getName()).collect(Collectors.joining(","));
System.out.println("所有员工的姓名:" + names);
List<String> list = Arrays.asList("A", "B", "C");
String string = list.stream().collect(Collectors.joining("-"));
System.out.println("拼接后的字符串:" + string);
}
}
运行结果:
所有员工的姓名:Tom,Jack,Lily
拼接后的字符串:A-B-C
# 3.6.5 归约(reducing)
Collectors类提供的reducing方法,相比于stream本身的reduce方法,增加了对自定义归约的支持。
public class StreamTest {
public static void main(String[] args) {
List<Person> personList = new ArrayList<Person>();
personList.add(new Person("Tom", 8900, 23, "male", "New York"));
personList.add(new Person("Jack", 7000, 25, "male", "Washington"));
personList.add(new Person("Lily", 7800, 21, "female", "Washington"));
// 每个员工减去起征点后的薪资之和(这个例子并不严谨,但一时没想到好的例子)
Integer sum = personList.stream().collect(Collectors.reducing(0, Person::getSalary, (i, j) -> (i + j - 5000)));
System.out.println("员工扣税薪资总和:" + sum);
// stream的reduce
Optional<Integer> sum2 = personList.stream().map(Person::getSalary).reduce(Integer::sum);
System.out.println("员工薪资总和:" + sum2.get());
}
}
运行结果:
员工扣税薪资总和:8700
员工薪资总和:23700
# 3.7 排序(sorted)
- sorted():自然排序,流中元素需实现Comparable接口
- sorted(Comparator com):Comparator排序器自定义排序
案例:将员工按工资由高到低(工资一样则按年龄由大到小)排序
public class StreamTest {
public static void main(String[] args) {
List<Person> personList = new ArrayList<Person>();
personList.add(new Person("Sherry", 9000, 24, "female", "New York"));
personList.add(new Person("Tom", 8900, 22, "male", "Washington"));
personList.add(new Person("Jack", 9000, 25, "male", "Washington"));
personList.add(new Person("Lily", 8800, 26, "male", "New York"));
personList.add(new Person("Alisa", 9000, 26, "female", "New York"));
// 按工资升序排序(自然排序)
List<String> newList = personList.stream().sorted(Comparator.comparing(Person::getSalary)).map(Person::getName)
.collect(Collectors.toList());
// 按工资倒序排序
List<String> newList2 = personList.stream().sorted(Comparator.comparing(Person::getSalary).reversed())
.map(Person::getName).collect(Collectors.toList());
// 先按工资再按年龄升序排序
List<String> newList3 = personList.stream()
.sorted(Comparator.comparing(Person::getSalary).thenComparing(Person::getAge)).map(Person::getName)
.collect(Collectors.toList());
// 先按工资再按年龄自定义排序(降序)
List<String> newList4 = personList.stream().sorted((p1, p2) -> {
if (p1.getSalary() == p2.getSalary()) {
return p2.getAge() - p1.getAge();
} else {
return p2.getSalary() - p1.getSalary();
}
}).map(Person::getName).collect(Collectors.toList());
System.out.println("按工资升序排序:" + newList);
System.out.println("按工资降序排序:" + newList2);
System.out.println("先按工资再按年龄升序排序:" + newList3);
System.out.println("先按工资再按年龄自定义降序排序:" + newList4);
}
}
运行结果:
按工资升序排序:[Lily, Tom, Sherry, Jack, Alisa]
按工资降序排序:[Sherry, Jack, Alisa, Tom, Lily]
先按工资再按年龄升序排序:[Lily, Tom, Sherry, Jack, Alisa]
先按工资再按年龄自定义降序排序:[Alisa, Jack, Sherry, Tom, Lily]
# 3.8 提取/组合
流也可以进行合并、去重、限制、跳过等操作。



public class StreamTest {
public static void main(String[] args) {
String[] arr1 = { "a", "b", "c", "d" };
String[] arr2 = { "d", "e", "f", "g" };
Stream<String> stream1 = Stream.of(arr1);
Stream<String> stream2 = Stream.of(arr2);
// concat:合并两个流 distinct:去重
List<String> newList = Stream.concat(stream1, stream2).distinct().collect(Collectors.toList());
// limit:限制从流中获得前n个数据
List<Integer> collect = Stream.iterate(1, x -> x + 2).limit(10).collect(Collectors.toList());
// skip:跳过前n个数据
List<Integer> collect2 = Stream.iterate(1, x -> x + 2).skip(1).limit(5).collect(Collectors.toList());
System.out.println("流合并:" + newList);
System.out.println("limit:" + collect);
System.out.println("skip:" + collect2);
}
}
运行结果:
流合并:[a, b, c, d, e, f, g]
limit:[1, 3, 5, 7, 9, 11, 13, 15, 17, 19]
skip:[3, 5, 7, 9, 11]
来源
作者:云深i不知处
https://blog.csdn.net/mu_wind/article/details/109516995
← Java8-Lambda 黑马-设计模式 →